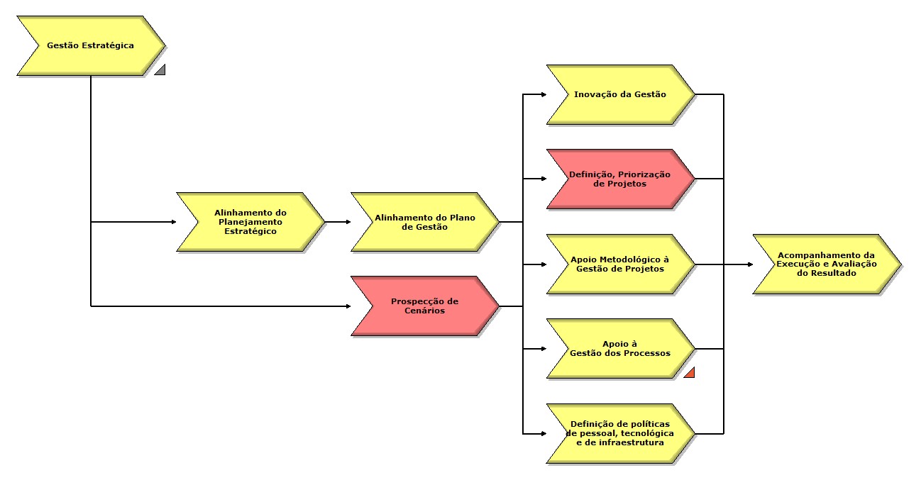
Gestão Estratégica

Abrange as atividades de alinhamento do plano de gestão ao planejamento estratégico. Inicia com a confecção do relatório de transição e termina com a definição de prioridades. Inclui reuniões com corpo diretivo. Abrange as atividades de definição de ações que viabilizam o alinhamento do cenário atual em relação ao cenário futuro escolhido. 
Inicia com a escolha do cenário futuro e termina com a definição dos objetivos estratégicos. Abrange as atividades necessárias aos estabelecimento de políticas estratégicas. 
Inicia com a identificação de necessidade e termina com a formalização da política. Inclui a realização de um diagnóstico. Abrir subnível Abrange os processos envolvidos no apoio à gestão dos processos de trabalho no PJSC. 
Inicia com a avaliação das estratégias em relação à cadeia de valor dos processos e termina com o acompanhamento da mudança. Abrange as atividades necessárias à avaliação da estratégia. 
Inicia com coleta de indicadores e termina com propostas de melhorias. Abrir subnível Abrange os processos envolvidos na viabilização de um modelo de gestão. Inicia com o realinhamento do planejamento estratégico e termina com o Acompanhamento da Execução e Avaliação do Resultado. Abrange as atividades necessárias ao fomento das novas ferramentas de gestão. 
Inicia com a identificação de novas possibilidades de aprimoramento da gestão e termina com a aplicação da inovação. Abrange as atividades pertinentes à metodologia de gestão de projeto no PJSC. 
Inicia com o estabelecimento de uma metodologia de gestão de projetos e termina com o acompanhamento e revisão. Abrange as atividades de análise das demandas de projeto, em função dos critérios de priorização com o objetivo de alinhamento às estratégias e definição de prioridades. 
Inicia com a inclusão dos projetos candidatos e termina com a lista dos projetos priorizados. Abrange as atividades necessárias à coleta e obtenção de informações para a elaboração de cenários prospectivos, por iniciativa interna ou por motivação externa. 
Inicia com a análise da demanda externa, pesquisa ou benchmark e termina com a elaboração dos diversos cenários.